Опыт предприятия позволяет изготавливать следящие системы управления электроприводами антенных комплексов для разных мощностей применяемых электродвигателей. При необходимости модернизации существующих систем разработка выполняется в максимально короткие сроки за счет наработанных технических решений.



Первым изделием, разработанным нашими специалистами в 2003 году, стала аппаратура управления антенной мобильных и стационарных командно-измерительных комплексов.
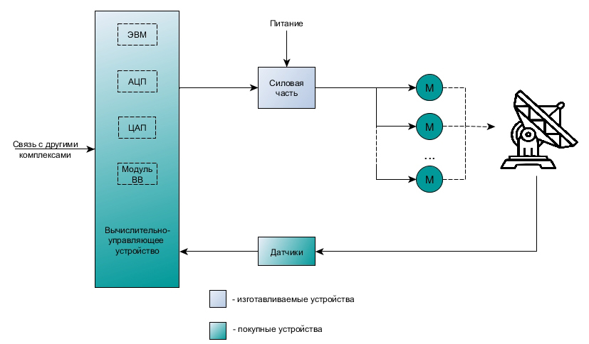
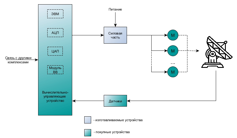
Разработанная аппаратура управляет переводом зеркала антенны из транспортировочного положения в рабочее, опорно-поворотным устройством в процессе сеанса связи и обеспечивает обмен информацией с управляющей машиной верхнего уровня и другими источниками информации по интерфейсам RS-232, RS-485 и параллельному двунаправленному порту.
АО НПФ «Старт» изготовлено более 25 комплектов данных изделий. В настоящее время проводится модернизация аппаратуры по замене импортной элементной базы, без остановки ее серийного производства.

В 2013 году в ходе работ по модернизации лазерно-локационного комплекса «Крона» специалистами АО НПФ «Старт» разработана конструкторская документация и изготовлены составные части секции управления опорно-поворотным механизмом, в составе:
Секция управления успешно прошла государственные испытания и поставлена на боевое дежурство.


В 2015 разработана КД для системы управления опорно-поворотными устройствами (СУ ОПУ) АФАР X (располагается под защитным куполом) и АФАР L (работает в условиях ветровой нагрузки) радиоизмерительного комплекса морского базирования (РИК МБ).
Основная часть СУ ОПУ соответствует требованиям группы 2.1.1 (аппаратура морской техники, устанавливаемая в помещениях), отдельные узлы – группы 2.1.3 (аппаратура морской техники, устанавливаемая на палубах) по ГОСТ РВ 20.39.304-98. При разработке использовалась только отечественная элементная база.
«по азимуту» - от 0°до ±270°, «по углу места» - от +5°до +175°
- выдерживает углы наклона кратковременно до 30°, длительно до ±15°;
- выдерживает качки с амплитудой ±45°

